JAJSJB0L August 1998 – February 2026 CD4049UB , CD4050B
PRODUCTION DATA
デバイスごとのパッケージ図は、PDF版データシートをご参照ください。
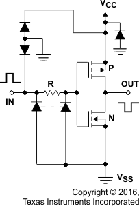
CD4049UB および CD4050B デバイスは反転および非反転ヘキサ バッファであり、1 つの電源電圧 (VCC) のみを使ったロジック レベル変換が可能です。これらのデバイスをロジック レベル変換に使う場合、入力信号の High レベル (VIH) は VCC 電源電圧を上回ることができます。これらのデバイスは、CMOS から DTL または TTL へのコンバータとして使うことを意図しており、2 つの DTL または TTL 負荷を直接駆動できます。VCC = 5V、VOL ≤ 0.4V、および IOL ≥ 3.3mA。
| 部品番号 | パッケージ (1) | パッケージ サイズ(2) |
|---|---|---|
| CD4049UBE、CD4050BE | N (PDIP、16) | 6.35mm × 19.30mm |
| CD4049UBD、CD4050BD | D (SOIC、16) | 9.90mm × 3.91mm |
| CD4049UBDW、CD4050BDW | DW (SOIC、16) | 10.30mm × 7.50mm |
| CD4049UBNS、CD4050BNS | SO (16) | 10.30mm × 5.30mm |
| CD4049UBPW、CD4050BPW | PW (TSSOP、16) | 5.00mm × 4.40mm |

